beat365中文官方网站
首页
通知公告
学院动态
学科专业
学院概况
学院简介
历史沿革
机构设置
现任领导
历任领导
师资队伍
师资概况
教师风采
教育教学
专业介绍
培养方案
专业与课程建设
实验室建设
管理制度
常规教学
教学案例
科学研究
科研动态
科研团队
科研成果
管理制度
陶瓷研究院
先进陶瓷现代产业学院
工程技术中心
党群园地
组织机构
全面从严治党
党群动态
学生管理
管理队伍
管理制度
团学工作
学科竞赛
奖助贷
成长辅导
招生就业
招生信息
就业信息
校友之家
校友分会
校友名录
校友风采
下载专区
当前位置:
首页
>
学生管理
>
管理制度
> 正文
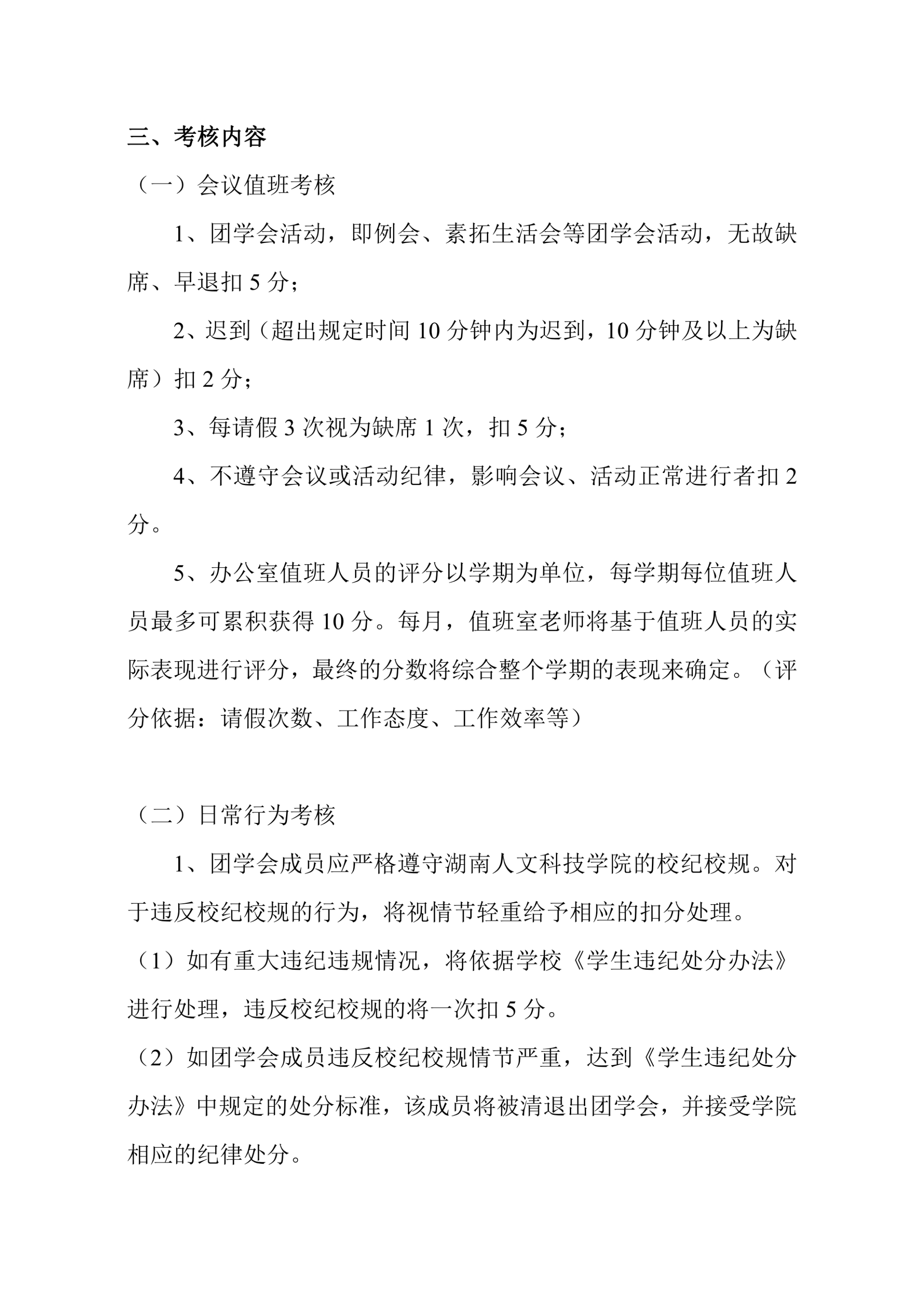
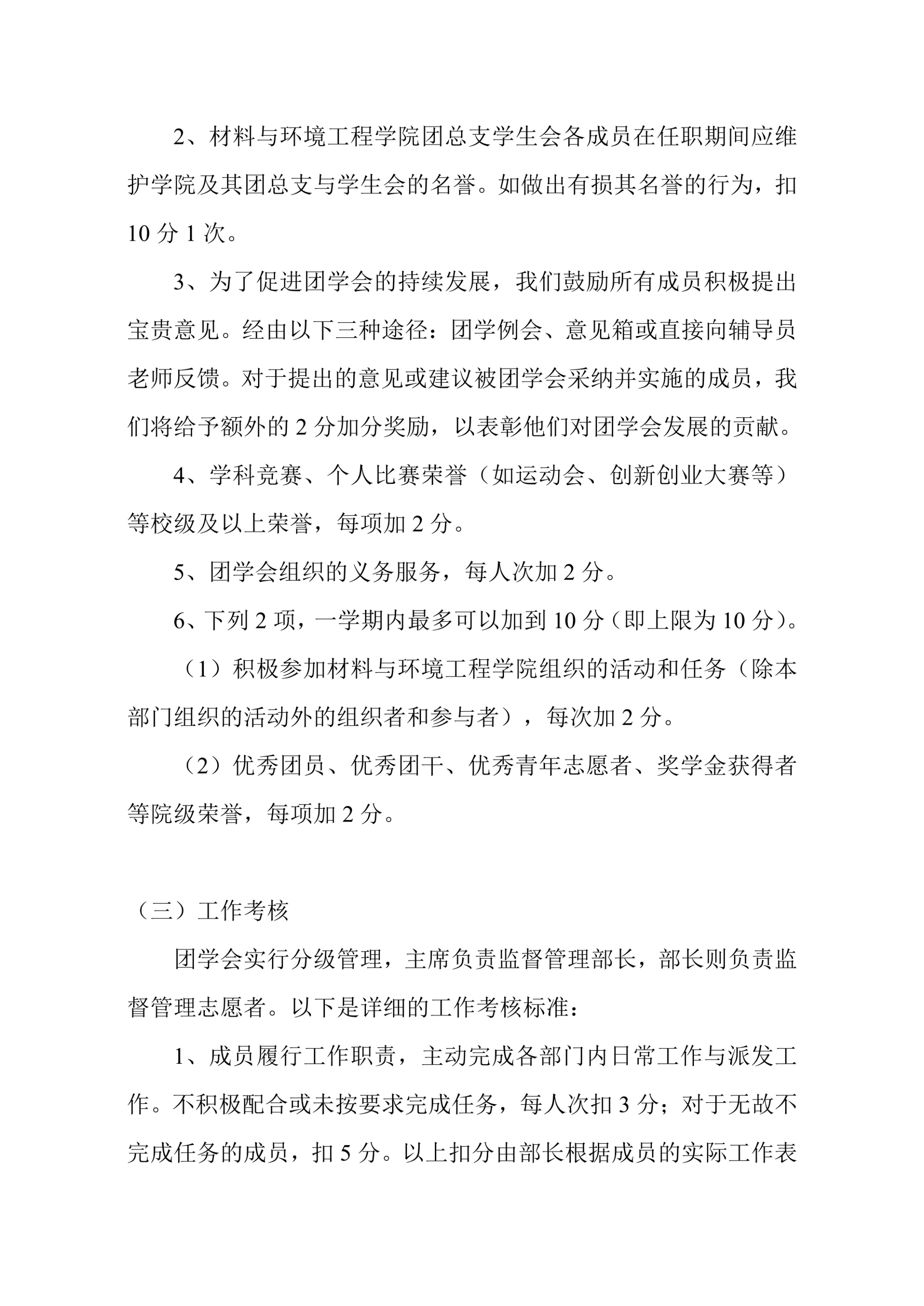
材料与环境工程学院团学会成员管理考评细则(试行)
作者: 发布时间: 2024-07-19
beat365中文官方网站材料与环境工程学院