国际合作与交流处
 网站首页  部门概况  合作交流  外国专家  出国出境  留学生教育  港澳台事务  联系我们  下载中心  学校首页 
文章内容页
当前位置: 网站首页>>通知公告>>正文

转发教育部《关于推荐中外合作办学专家人选的通知》

2016年08月23日 09:49  点击:[]

校属各部门:

现转发教育部《关于推荐中外合作办学专家人选的通知》,beat365将从法律、学科设置、发展战略三个方面推荐中外合作办学专家队伍成员,请有意向者仔细阅读通知内容,填写好附件一《中外合作办学专家推荐表》并于8月25日前将电子稿发送至国际合作与交流处邮箱iec207@126.com。

联系地址:成德楼408国际合作与交流处

联系人/电话:杨柳15273882910

国际合作与交流处

2016年8月22日

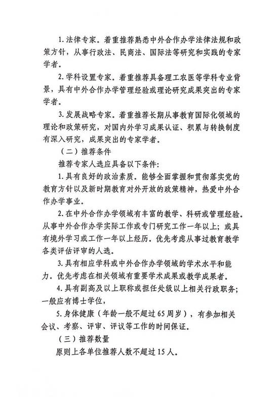
说明:关于推荐中外合作办学专家人选的通知1

说明:关于推荐中外合作办学专家人选的通知2

说明:关于推荐中外合作办学专家人选的通知3

附件一:《中外合作办学专家推荐表

上一条:关于选拔学生赴泰国苏兰拉里理工大学进行短期交流的通知 下一条:关于2016年公派出国留学英语秋季培训班报名的通知

关闭

 

版权所有:beat365中文官方网站国际交流处