7月15日上午,商学院副院长杨怀宏组织财务管理教研室老师在高韵楼201室参加了湖南省场景化、数字化教学的领引者中德安普的业财融合数字化教学的培训,培训内容主要分三部分:一是创新驱动,二是业财税数字化场景应用,三平台介绍及演示。
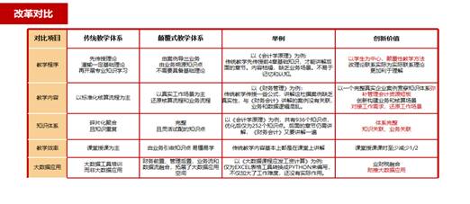
培训会上中德安普事业部李平总经理举例说明了创新驱动的价值所在,即通过业财融合、四流融合(即业务流、数据流、核算流、知识流)赋能学科建设、专业建设和课程改革。他对比了场景化教学应用与传统教学,通过场景化教学重构课程体系,改革教学内容与教学方法,进行一场教学革命,为授培老师们引导了场景化教学的新思路。通过平台介绍及演示让与会老师现场感受了数字化教学改革的价值所在。



(文/图:李雪芬)