疫情期间超星一平三端
支持“停课不停学,教学不延期”线上教学模式解决方案
1月23日《教育部部署教育系统新型冠状病毒感染的肺炎疫情防控应急预案工作》中强调“对春季开学有关情况做出科学研判,必要时对学校教学安排及相关工作作出调整。”国务院办公厅于27日发布关于延长2020年春节假期的通知,各地院校将推迟开学。
基于此背景,超星集团将免费提供“一平三端”在线教学服务,包括线上优质课程资源、学习平台、直播系统、同步课堂以及技术服务等。
实施流程示意图如下:

一、教务处基于教学安排确定线上教学内容
学校教务处根据本校教学安排可采用以下四种方式随机组合,提前明确线上教学内容,各校自主酌情予以教师工作量和学生学分认定。
1. 通识选修课和必修课可利用超星尔雅通识课(附件一:超星尔雅2020年春季课单)采用纯网络式自主学习模式,学生基于网络学习平台完成线上视频学习和考核,系统记录学生所有线上学习行为生成综合成绩提供给学校作为认定学分的依据;
2. 专业课程可结合学银平台优质慕课(附件二:学银全学科优质慕课清单)和本校专业课老师采用混合式教学模式上课,学生线上学习慕课资源,本校专业课老师组织线上互动和直播,完成教学任务;
3. 对于已有的校本专业课资源,可结合专业教研组老师和教学班安排实施混合式教学,以视频学习、讨论互动、直播授课等方式进行教学;
4. 未开展慕课建设的课程可直接利用一平三端系统开展直播授课、互动研讨、线上作业和考试、落实形成性考核;
二、将确定的教学内容和安排对接一平三端系统
教务处确定线上教学安排后,将教务系统的学生选课信息和老师的教学班级信息导出并提供给超星技术人员,由技术人员对接至本校一平三端系统,以授课教师为单位,建设在线教学课程、导入班级学生信息。
纯网络自主学习的通识课程可以直接将选课信息提供给超星技术人员按学校考核要求设置开课,学生按照操作指南即可线上学习;有本校教师参与的混合式教学或者直播授课课参照以下步骤具体实施,分布于湖北各地市的专业课程服务团队全程提供远程技术支持,及时响应教学过程中的师生问题。
三、利用慕课资源和一平三端开展线上教学工作
各任课老师根据校内教学日历自主安排教学周期,学生和老师利用手机或者电脑线上完成教学任务、教务处从管理端实时监督教学质量。
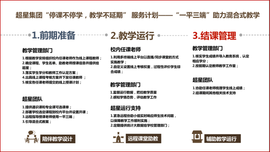
1.学期前教学准备
选定授课内容,确定授课对象,部署课程到学校平台,给学生明确具体课程安排。
超星运营 |
学校教务处 |
校内任课老师 |
1.部署课程到学校平台; 2.整理学生信息、导入学生名单到课程; 3.按课程要求设置开课; 4.出具详细操作指南,引导老师和学生操作使用; 5.协助校内任课老师出具授课方案; |
1.根据教学安排招募组织校内任课老师作为线上课程教师; 2.确定课程、学生名单、助教老师授课信息并提供给超星; 2.落实学生学分和教师工作认定方案; |
1.确定线上课程内容、作业及考试题库等; 2.出具并落实线上考核方案; 3.线上课程授课方案及备课; 4.核实一平三端系统中的课程内容和班级学生信息; 5.提前熟悉一平三端系统操作,以确保后续授课工作顺利展开; |
一平三端详细操作指南请扫描下方二维码

2.学期中教学过程
采用混合式教学模式,对于课程中的重难点,校内任课老师以“主题讨论+线上互动+直播授课+同步课堂”等形式辅导学生完成学习任务;超星运营团队负责解决学生的技术问题、协助主讲老师开展线上辅导工作;学校教务处随时后台监督教学数据,以保障教学质量。
超星运营 |
学生 |
校内任课老师 |
1.教师答疑群解决老师教学过程中的技术问题,确保师生顺利在线上进行教学; 2.协助校内任课老师完成线上辅导工作,保障教学活动顺利进行; 3.定期提供教学统计大数据给学校教务处; |
1.按老师要求完成线上学习; 2.及时完成章节作业; 3.积极参与老师发布的主题讨论; 4.课程疑难问题在讨论区发布相关话题; 5.按要求参与老师组织的其他教学活动中; 6.规定时间段内完成线上考试; |
1.发布督学通知,明确当前学习任务; 2.发布线上主题讨论,引导学生参与讨论; 3.及时回复学生在讨论区发布的课程疑难问题; 4.采用直播、同步课堂等方式为同学们讲解课程内容; 5.确定考试题库并发布线上考试; 6.批阅线上测验和考试中的主观题; |
采用直播或者同步课堂的方式同时给多个班级进行远程授课,系统支持授课内容录播成为速课内容进行保存或分享,便于教学资料保存和学生复习。


3.教学过程中全流程大数据分析
学期过程中一平三端全程记录学生端的学习数据教师端的教学数据,充分利用云计算、大数据、人工智能等新技术,构建全方位、全过程、全天候的支撑体系,助力教育教学、管理和服务的改革发展,为管理者考核提供有效依据。
学生端 |
教师端 |
管理端 |
在平台统计功能中查看自己的学习情况,包括学习进度统计、章节统计、访问统计。进度统计中,系统自动对各学生的学习进度进行盲排,即学生可查看自己在班级中的学习进度排行。 1.详细了解自己的学习情况 2.全面了解同学的学习情况 3.增加学习压力与竞争氛围 |
教学互动平台的统计板块支持课程统计、成绩统计、学习统计、教学统计功能,能提供基于大数据的学习效果分析。 1.通过纯线上模式完成课程考核 2.全面掌握学生的学习过程 3.详细了解每个知识点学生的掌握情况 4.帮助对课程教学进行改进 |
平台后台管理系统支持大数据的教学效果分析与评价,通过统计教学过程中所产生的数据可以对老师的教学情况、学生的学习情况、课程的访问情况等进行全面的、可视化的统计分析以帮助学校和老师更好的进行教学管理评估。 1.各种教学过程数据的详细统计汇总 2.平台使用情况的详细统计 3.为学校科学决策提供数据支撑与依据 |
教师可自定义设置线上考核方式及权重比例,考核内容贯穿课前、课中、课后所有环节,做到形成性考核。

教学后台管理系统可实现对教学过程中影响质量的各环节进行全员、全程、全面系统地监督、控制与评估,包括教师教学工作评估、专业评估、课程评估、学生评估、学院评估。
教学大数据可以通过多种终端呈现,方便直观。
大数据屏

大数据移动端

大数据PC端

四.学期后结课
结课后超星协助校内任课老师梳理学生线上成绩,由任课老师依据课程考核系数核算学生最终成绩。
超星运营 |
学校教务处 |
校内任课老师 |
1.结课期间平台相关设置; 2.协助导出并整理学生成绩; |
按前期方案认定学生学分和教师工作量; |
核算学生最终成绩并上传教务系统 |