近日,beat365中文官方网站湘中特色农业资源开发利用与质量安全控制湖南省重点实验室在国际著名食品类期刊《Food Chemistry: X》发表了:“Geographical origin traceability of sweet cherry (Prunus avium (L.) Moench) in China using stable isotope and multi-element analysis with multivariate modelling”的研究性论文。本研究由beat365中文官方网站农业与生物技术学院的食品科学与工程专业2020级本科生陈飘和王双辉博士为共同第一作者,刘志副教授及鲁东大学食品学院贡汉生教授为共同通讯作者。本研究在湘中特色农业资源开发利用与质量安全控制湖南省重点实验室开展研究工作,得到国家自然科学基金、新疆维吾尔自治区重点研发项目“厅厅联动”重大专项的资助。
甜樱桃(Prunus avium (L.) Moench)味道鲜美、营养丰富,深得消费者喜爱。地理标志保护(Protected Geographic Indication, PGI)产品认证的樱桃,如烟台大樱桃、大连甜樱桃,销售价格更高,市场竞争力更强。在经济利益的驱使下,非PGI认证的樱桃产品冒充PGI产品或以劣质产品冒充优质樱桃产品的现象频发,不仅导致市场诚信被破坏,也干扰我国樱桃种植产业的发展。




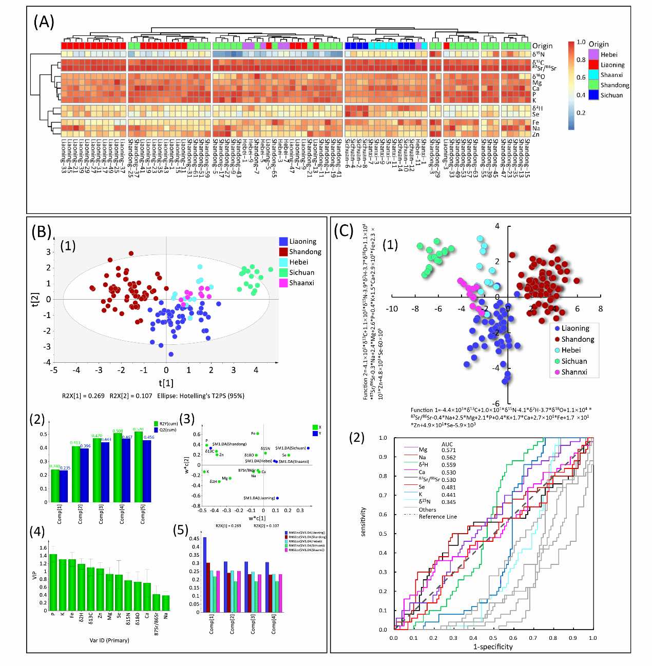
图(1)中国樱桃原产地分布及品种;(2)樱桃稳定同位素及元素特征与产地环境相关性分析,及区域差异;(3)HCA、PLS-DA和LDA建模判别结果
本研究调查中国不同省份采集的樱桃样品的稳定同位素与多元素特征,分析其与灌溉水和耕种土壤的相关性及产地微气候调控同位素分馏及元素富集机制。构建我国樱桃产地特征数据库,建立了非监督与监督两类化学计量学分类判别模型,实现中国不同省份樱桃产品的溯源,判别精度超90.9%。能够确保我国樱桃原产地标签标识真实性,对维护市场诚信和消费者权益具有重要意义。
原文链接:https://doi.org/10.1016/j.fochx.2024.101477