beat365中文官方网站
设为首页
/
加入收藏
首页
新闻动态
体育教育
学院概况
基本情况
学院领导
学院机构
师资队伍
党建工作
组织机构
党纪党规
党员发展
主题教育
党日活动
清廉学校建设
师范专业认证
工作动态
通知公告
政策文件
认证资料
教育教学
规章制度
体质测试
教学竞赛
体育教育
实习实训
校企合作
教学成果与教学研究
教师发展
场馆设施
教学文件
教学公告
科学研究
学术研讨
科研成果
科研文件
学科建设
社会服务
文化传承
体委工作
训练竞赛
体育文化建设
招生就业
招生政策
招生信息
就业指导
就业信息
校友工作
校友新闻
校友风采
团学工作
学工概况
管理制度
常规管理
学生会工作
心理健康
助学管理
团总支
优秀学子
资料下载
学院机构
当前位置:
首页
>
学院概况
>
学院机构
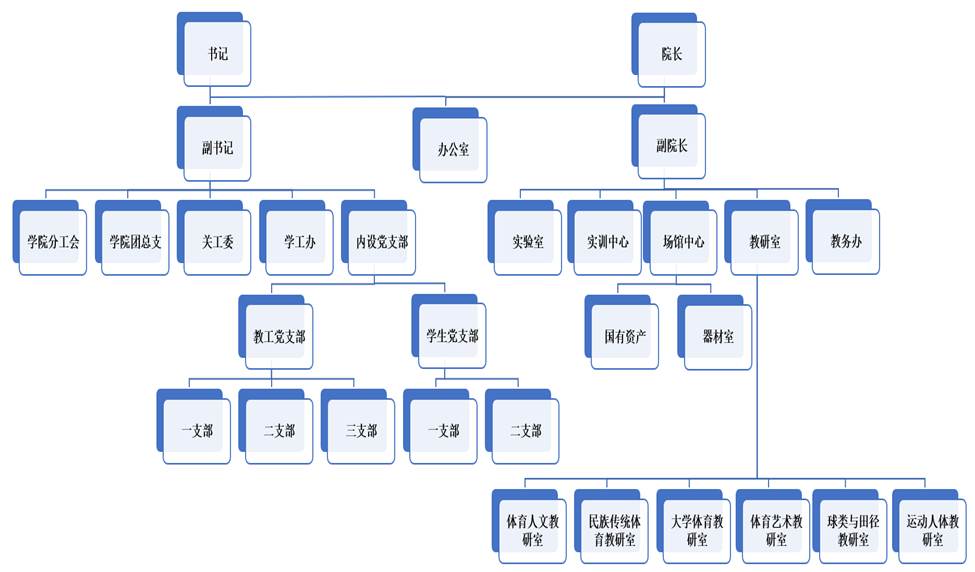
组织机构布局合理 管理运行规范高效
发布日期:2023-09-21 作者: 来源: 点击:
体育学院管理组织架构图
上一篇:
beat365中文官方网站体育学院管理队伍及工作职责
友情链接 /
Link
beat365中文官方网站官网
beat365中文官方网站体育学院