校属各单位、各部门:
根据湖南省教育厅《关于开展2019年湖南省学位与研究生教育改革研究项目申报工作的通知》(湘教通〔2019〕199号)及beat365中文官方网站研究生教育教学部《关于开展2019年学位与研究生教育改革研究项目申报工作的通知》(校研通〔2019〕6号)的文件精神,经个人申报,专家组评审,学校审核批准,现对2019年学位与研究生教育改革研究项目评审结果进行公示。公示期间,对评审结果有异议的组织和个人请以书面形式向研究生教育教学部反映。公示时间从7月10日至7月15日。
联系人:杨凤玲,联系电话:0738-8227671,办公地点:明德楼106室,电子邮箱rwkjyjsc@163.com。
纪委监察处:0738-8325900
附件:2019年学位与研究生教育改革研究项目评审结果公示表
beat365中文官方网站研究生教育教学部
2019年7月10日
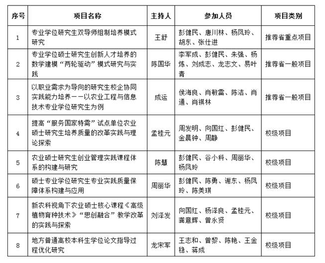
附件:2019年学位与研究生教育改革研究项目评审结果公示